招生就业

泰开集团有限公司

发布时间:2020-10-18 发布人:


泰开集团有限公司
01 集团简介

泰开集团40多年来始终专注于输变电产业链的构建和优化,是国内外知名的一站式输变电产品供应商,产品线覆盖低压、中压、高压、超高压、特高压全电压等级,涵盖开关、变压器、开关柜、电站自动控制、电线电缆等全系列产品,致力于为用户提供设备制造、工程总包、运维服务一体化的整体解决方案。同时积极培育发展新动能,衔接输变电产业优势和多个专业领域,在精密铸造、机器人、环保工程、专用汽车行业深耕细作,形成“一业为主、多元发展”的产业布局。集团下设三个专业集团,40余家全资公司,在职职工12800余人。

泰开集团是中国电力产品技术标准的参与者和制定者,拥有6家省级技术中心、1000余人的技术研发团队、1200余项自主专利,其中发明专利50余项,先后被评为国家火炬计划重点高新技术企业、全国五一劳动奖状、全国守合同重信用企业、中国制造业500强等多种荣誉称号,“泰开”商标被评为“中国驰名商标”。

我们的产品已销往我国大陆所有省市自治区,服务于电力、新能源、铁路、冶金、石化、煤炭、数据中心等多个行业,具备550千伏及以下电压等级输变电设备总成套供货、电站工程总承包交钥匙能力,为我国首条特高压线路晋东南-南阳-荆门1000千伏特高压工程、福清核电站、北京奥运、三峡工程、南水北调、巴西美丽山800千伏特高压直流输电工程等国内外重大工程提供了优质的产品和可靠的技术保障。

我们紧跟“一带一路”建设步伐和全球能源互联网发展趋势,大力开拓国际市场,产品已出口到美国、俄罗斯、印度、巴基斯坦、巴西、波兰、非洲、南美等70多个国家和地区,并在印度实现本土化生产。

泰开集团将秉承“追求卓越、回报社会”的企业宗旨,以“创新驱动、人才强企”为支撑,全面推进产品智能化、生产自动化、管理信息化,致力于成为全球信赖的电气服务商,朝着国际知名品牌的目标不断迈进!
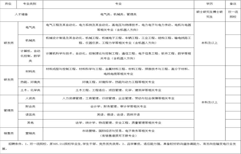
02招聘岗位

 

03宣讲行程

 


04劳动关系及福利待遇

1、企业分红:

享受集团当年度20%利润的平均分红。

2、薪酬:

公司每年进行岗位评聘,同时结合市场薪酬水平、个人绩效考核等进行薪酬调整,工资收入高于当地同行业的平均工资。

3、政府补贴:

符合政策人员享受泰安市政府人才补贴,根据学历层次,每月发放1200元-5000元(本科-博士),连补三年;享受泰安市高新区一次性就业补贴政策,一次性发放5000元-20000元;享受泰安市青年人才购房补贴制度,对新引进并在泰安市企业初次就业或创业的40周岁以下全日制博士研究生、35周岁以下全日制硕士研究生,分别给予不超过15万元、10万元的购房补贴。

4、工作时间:

每周工作五天,周六和周日休息。

5、五险一金:

入职即缴纳养老保险、医疗保险、失业保险、工伤保险、生育保险、住房公积金。

6、劳动关系:

入职即签定劳动合同,含见习期6-12个月,享受相应学历工资待遇并负责办理落户手续。

7、其他待遇:

免费提供2-4人集体宿舍(或发放租房补贴),享受带薪休假、定期体检,享受免费工作餐和集团发放的节日福利,省外员工可以休探亲假(按规定报销往返路费)。

05应聘流程及方式、联系电话

1、招聘流程:

投递简历->筛选简历->专业面试->签约录用

2、应聘方式:

宣讲会现场投递简历或将电子版简历材料以“姓名+学历+学校+专业”为标题,发送至招聘邮箱tkjtzp@163.com。

3、联系方式:

刘主任

18653891199   

吕先生  

15610315558
06各全资公司联系方式