关于做好2025年推荐优秀应届本科毕业生免试攻读研究生工作的通知
各位21级同学:
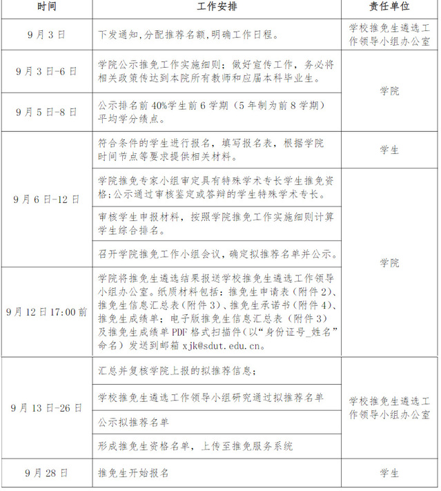
学校办公系统下发了《关于做好2025年推荐优秀应届本科毕业生免试攻读研究生工作的通知》,通知具体内容、报名表、承诺书、名额分配情况、《管理学院2025年推荐优秀应届本科毕业生免试攻读研究生实施细则》及《太阳成集团tyc122cc入口推荐优秀应届本科毕业生免试攻读研究生管理办法》均见附件文件,并按如下推免工作流程准备自己的材料。

如有疑问请拨打管理学院教学工作办公室电话:2782117
管理学院教学工作办公室
2024.9.4
1.推免生名额分配表.xlsx
2.推免生申请表.doc
4.推免生承诺书.doc
关于做好2025年推荐优秀应届本科毕业生免试攻读研究生工作的通知.pdf
管理学院2025年推荐优秀应届本科毕业生免试攻读研究生实施细则(最新).pdf
关于印发《太阳成集团tyc122cc入口推荐优秀应届本科毕业生免试攻读研究生管理办法》的通知 (1).pdf